县委
人大
政府
政协
您需要最新的flash观看软件。
软件下载地址
首页
走进和顺
信息公开
政民互动
网上办事
专题专栏
扶贫工作清单
News
当前位置:
首页
>
专题专栏
>
扶贫工作清单
>
项目建设清单
>
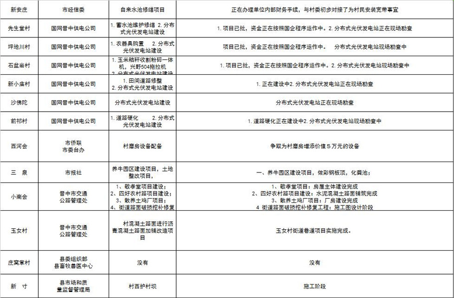
和顺县项目建设清单(12月04日—12月10日)
和顺县人民政府????2017年12月15日????作者:和顺县人民政府????浏览量:
125
A
-
A
?
A
+
快捷浏览
书记信箱
县长信箱
纪检委周书记信箱:hsxjwjw@163.com
国务院客户端
政务微博
分享
分享到微博
分享到朋友圈
打开微信“扫一扫”,扫描上面的二维码,打开网页后再点击微信右上角的菜单、即可分享到朋友圈